省委各部委,省级国家机关各部门、各直属机构,省人大常委会机关,省政协机关,省法院,省检察院,省级各人民团体,省级各民主党派:
为加强和规范省级党政机关国内差旅费管理,推进我省厉行节约反对浪费制度建设,根据《党政机关厉行节约反对浪费条例》,参照《中央和国家机关差旅费管理办法》,结合我省实际,我们修订了《贵州省省级党政机关差旅费管理办法》,现印发给你们,从印发之日起施行。
省财政厅 省机关事务局
2024年6月6日
贵州省省级党政机关差旅费管理办法
第一章 总 则
第一条 为加强和规范省级党政机关国内差旅费管理,落实厉行节约反对浪费和过紧日子要求,完善公务活动管理制度,结合实际,制定本办法。
第二条 本办法适用于省委各部委,省级国家机关各部门、各直属机构,省人大常委会机关,省政协机关,省法院,省检察院,省级各人民团体,省级各民主党派,以及参照公务员法管理的事业单位(以下统称“省级党政机关”)。
驻贵阳市区以外的省级党政机关,执行驻地差旅费管理规定。
第三条 差旅费是指工作人员因公临时到常驻地以外地区出差所发生的城市间交通费、住宿费、伙食补助费和市内交通费。
第四条 省级党政机关应当建立健全公务差旅审批制度。出差必须按规定报经单位有关领导批准,从严控制出差人数和天数,严格差旅费预算管理,控制差旅费规模,严禁无实质内容、无明确公务目的的差旅活动,严禁以任何名义和方式变相旅游,严禁异地部门间无实质内容的学习交流和考察调研。
第五条 差旅费标准按照分地区、分级别、分项目的原则制定,并根据经济社会发展、物价及消费水平变动情况适时调整。
第二章 城市间交通费
第六条 城市间交通费是指工作人员因公到常驻地以外地区出差所发生的城市间交通费用。
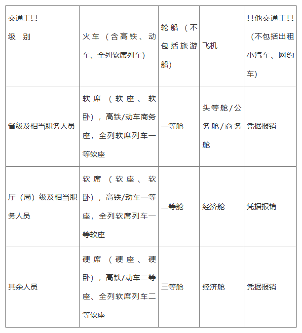
第七条 出差人员应当按规定等级乘坐交通工具。出差人员乘坐交通工具的等级见下表:

省级及相当职务人员出差,因工作需要,随行一人可乘坐同等级交通工具。
未按规定等级乘坐交通工具的,超支部分由个人自理。
第八条 到出差目的地有多种交通工具可选择时,出差人员在不影响公务、确保安全的前提下,应当选乘相对经济便捷的交通工具。
第九条 乘坐飞机的,民航发展基金、燃油附加费可以凭据报销。
第十条 乘坐飞机、火车、轮船、长途汽车等交通工具的,每人次可以购买交通意外保险一份。所在单位统一购买交通意外保险的,不再重复购买。
第十一条 住宿费是指工作人员因公出差期间入住宾馆(包括饭店、招待所,下同)发生的房租费用。
第十二条 出差人员应当在职务级别对应的目的地住宿费标准限额内(见附件),选择安全、经济、便捷的宾馆住宿。
返回当日公务活动超半天,或同一天出差目的地涉及两个及以上县(市、区、特区)且公务活动超半天的,可以安排一次午休房。午休房费用在职务级别对应的目的地住宿费标准限额一半以内凭据报销。
第十三条 省级及相当职务人员住普通套间,厅局级以下人员住单间或标准间。
第十四条 伙食补助费是指对工作人员在因公出差期间给予的伙食补助费用。
第十五条 伙食补助费按出差自然(日历)天数计算,按规定标准包干使用。出差目的地为西藏、青海、新疆生产建设兵团的,伙食补助费标准为每人每天120元;出差目的地为其他地区的,伙食补助费标准为每人每天100元。
第十六条 除确因工作需要由接待单位按公务接待管理规定安排的一次工作餐不用交纳伙食费外,出差人员用餐费用自行解决。需要接待单位协助安排用餐的,出差人员应提前告知控制标准,并向伙食提供方交纳伙食费,索取相应的凭证保存备查。
在接待单位内部食堂用餐,有对外收费标准的,按对外收费标准交纳;没有对外收费标准的,早餐按日伙食补助费标准的20%交纳,午餐、晚餐按日伙食补助费标准的40%交纳。在宾馆、饭店等餐饮服务单位用餐的,按照餐饮服务单位收费标准交纳相关费用。
第十七条 市内交通费是指工作人员因公出差期间发生的市内交通费用。
第十八条 市内交通费按出差自然(日历)天数计算,每人每天80元包干使用。
第十九条 出差人员由接待单位协助提供交通工具的,应交纳市内交通费,索取相应的凭证保存备查。
接待单位有收费标准的,出差人员按标准交纳,最高不超过日市内交通费标准;没有收费标准的,每人每半天按照日市内交通费标准的50%交纳。
第二十条 出差人员应当严格按规定开支差旅费,费用由所在单位承担,不得向下级单位、企业或其他单位转嫁。
第二十一条 城市间交通费按乘坐交通工具的等级凭据报销,订票费、经批准发生的签转或退票费、乘坐交通工具的交通意外保险费凭据报销。
第二十二条 住宿费在标准限额之内凭发票据实报销。
出差人员当天往返而未发生住宿的,可按本办法规定报销城市间交通费、伙食补助费和市内交通费。
出差人员在出差期间实际发生住宿,未取得住宿发票的,不得报销住宿费,按照单位内部管理制度规定并经单位领导批准,可以报销城市间交通费、伙食补助费、市内交通费。
第二十三条 伙食补助费按出差目的地规定标准报销,在途期间的伙食补助费按当天最后到达目的地规定标准报销。
市内交通费按规定标准报销。
第二十四条 出差人员应严格按规定开支差旅费,未按规定范围和标准开支差旅费的,超支部分由个人自理。
第二十五条 工作人员出差结束后应当及时办理报销手续。差旅费报销时应当提供出差审批单、机票、车票、住宿费发票等凭证。
具备条件的应以公务卡方式结算住宿费、机票等支出。
第二十六条 省级党政机关财务部门应当严格按规定审核差旅费开支,对未经批准以及超范围、超标准开支的费用一律不予报销。
第二十七条 驻贵阳市区的省级党政机关工作人员在贵阳市区执行公务的,不报销差旅费。
根据国务院批准同意的贵阳市区行政区划,贵阳市区主要指云岩区、南明区、观山湖区、花溪区、乌当区、白云区所辖区域,凡在上述区域内开展公务活动的不适用本办法规定。
第二十八条 出差人员到贵安新区湖潮乡、党武乡执行公务活动的,不得报销差旅费。
出差人员到贵安新区红枫湖镇平寨村、芦猫塘村、中一村、中八村、兰安村、池菇村、中八居委会,马场镇、高峰镇执行公务活动的,按照本办法规定执行。
第二十九条 乘坐本单位或其他单位公务用车、公务租车出差的,不得报销城市间交通费和市内交通费。
第三十条 接待单位协助安排用餐或用车的,应当按规定收取出差人员伙食费和市内交通费,出具行政事业单位资金往来结算票据或发票,确实无法出具上述凭证的,可出具其他收款凭证,如实反映出差人员用餐和使用交通工具收费情况。
接待单位收取的伙食费可用于支付有关伙食提供方的费用,也可用于抵顶接待单位的招待费支出。
接待单位收取的市内交通费可用于支付有关交通工具提供方的费用,也可用于抵顶接待单位的车辆运行支出。
接待单位应强化单位财务内控制度建设,严格按规定开展公务接待相关工作,加强收取费用的收支管理,做好台账登记、纳入统一核算,有效避免发生“小金库”现象。
第三十一条 工作人员经所在单位批准在出差期间回家省亲办事的,城市间交通费按不高于往返单位与出差目的地按规定乘坐相应交通工具的票价予以报销,超出部分由个人自理;伙食补助费和市内交通费按扣除回家省亲办事的天数和规定标准予以报销。
第三十二条 省级党政机关工作人员因调动工作发生的城市间交通费、住宿费、伙食补助费和市内交通费,由调入单位按照差旅费管理办法规定予以一次性报销。随迁家属和搬迁家具发生的费用由调动人员自理。
第三十三条 省级党政机关工作人员参加会议、培训,举办单位统一安排食宿的,会议、培训期间执行会议和培训费相关制度。往返会议、培训地点发生的城市间交通费、伙食补助费和市内交通费按照差旅费管理办法规定由所在单位报销。
第三十四条 出差人员乘坐全列软席列车或动车出行,原则上乘坐软座或规定等级席别,但在晚8时至次日晨7时期间乘车时间6小时以上的,或连续乘车超过12小时的,经单位领导批准,可以乘坐软卧或动卧,按照软卧或动卧车票报销。
第三十五条 省级党政机关应制定内部管理制度,加强对本单位差旅活动和经费报销的内控管理,对本单位差旅事项事前事后审批、差旅费预算及规模控制、差旅报销审核、监督问责等进行细化。相关领导、财务人员等对差旅费报销进行审核把关,确保票据来源合法,内容真实完整、合规。对未经批准擅自出差、不按规定开支和报销差旅费的人员进行严肃处理。
主管部门应强化对所属单位的监督检查,发现问题及时处理,重大问题向省财政厅、省机关事务局报告。
各单位应自觉接受审计部门对出差活动及相关经费支出的审计监督。
第三十六条 省财政厅、省机关事务局会同有关部门对省级党政机关差旅费管理和使用情况进行监督检查。主要内容包括:
(一)单位差旅审批制度是否健全,出差活动是否按规定履行审批手续;
(二)差旅费开支范围和开支标准是否符合规定;
(三)差旅费报销是否符合规定;
(四)是否向下级单位、企业或其他单位转嫁差旅费;
(五)差旅费管理和使用的其他情况。
第三十七条 出差人员不得向接待单位提出正常公务活动以外的要求,不得在出差期间接受违反规定用公款支付的宴请、游览和非工作需要的参观,不得接受礼品、礼金和土特产品等。
第三十八条 违反本办法规定,有下列行为之一的,依法依规追究相关单位和人员的责任:
(一)单位无差旅审批制度或差旅审批控制不严的;
(二)弄虚作假,虚报冒领差旅费的;
(三)擅自扩大差旅费开支范围和提高开支标准的;
(四)不按规定报销差旅费的;
(五)转嫁差旅费的;
(六)其他违反本办法行为的。
有前款所列行为之一的,由省财政厅、省机关事务局会同有关部门责令改正,违规资金予以追回,并视情况予以通报。对直接责任人和相关负责人,报请其所在单位按规定给予行政处分。构成违纪违法的,依纪依法给予党纪政务处分。构成犯罪的,依法追究刑事责任。
第三十九条 不参照公务员法管理的事业单位参照本办法执行。
第四十条 本办法由省财政厅、省机关事务局负责解释。
第四十一条 本办法自印发之日起施行。《省财政厅关于印发〈贵州省省级党政机关差旅费管理办法〉的通知》(黔财行〔2014〕19号)、《省财政厅关于调整贵州省省级党政机关差旅住宿费标准的通知》(黔财行〔2015〕145号)、《省财政厅关于调整贵州省省级党政机关工作人员赴省外城市差旅住宿费标准的通知》(黔财行〔2016〕22号)、《关于印发〈贵州省省级党政机关差旅费管理制度有关问题的解答〉的通知》(黔财行〔2016〕37号)、《省财政厅 省机关事务局关于规范差旅伙食费和市内交通费收交管理有关事项的通知》(黔财行〔2019〕61号)、《省财政厅 省机关事务局关于印发〈规范差旅伙食费和市内交通费收交管理有关问题的解答〉的通知》(黔财行〔2019〕107号)同时废止,其他有关规定与本办法规定不一致的,按照本办法规定执行。
附件:贵州省省级党政机关工作人员差旅住宿费标准明细表.xls
