一、报考须知
(一)考生须本人在规定时间内通过中小学教师资格考试网上报名系统进行报名,并对本人所填报的个人信息和报考信息的真实性、准确性负责。严禁培训机构、学校团体或其他个人替代考生报名,如有违反,造成信息有误,影响面试报名及资格认定的,责任由考生本人承担。
(二)户籍非我省的社会考生以及年龄未满18岁的社会考生,须按各考区规定(附件4)提交相应补充材料进行审核,否则不予审核通过。
(三)在校生是指普通高校全日制在读学生。成人高校在校生、自学考试考生须取得毕业证后作为社会考生报考。
(四)笔试报名审核通过仅代表取得笔试资格,考生应在充分了解我省中小学教师资格认定条件后进行报考。
(五)有关面试、教师资格认定等事宜可登录中国教师资格网(https://www.jszg.edu.cn)查询。
二、报考规定
(一)报考对象及条件
1.遵守《中华人民共和国宪法》和法律,热爱教育事业,拥护中国共产党领导,坚持社会主义办学方向,贯彻党的教育方针。
2.符合《中华人民共和国教师法》规定的学历要求。
3.户籍在贵州省或持有效期内贵州省居住证的社会人员;户籍或学籍之一在贵州省的普通高等学校全日制在读三年级及以上的在校生。
4.在贵州省学习、工作和生活的港澳台居民,根据自愿原则,可以在贵州省参加中小学教师资格考试。考生应持有公安机关签发有效期内的港澳台居民居住证、港澳居民来往内地通行证、五年有效期内的台湾居民来往大陆通行证,并符合规定的学历要求。
(二)被撤销教师资格的,5年内不得报名参加考试;受到剥夺政治权利,或故意犯罪受到有期徒刑以上刑事处罚的,不得报名参加考试。曾参加教师资格考试有作弊行为的,按照《国家教育考试违规处理办法》和《教师资格条例》的相关规定执行。
(三)报考考区选择
1.社会考生应依照户籍(或居住证申领地)所在地选择考区;在校生应依照学籍所在地选择考区(就读院校设置为考区的须选择本校考区);贵州大学、贵州师范大学、贵州民族大学、贵州财经大学、贵州师范学院考区等五个考区可视考位情况接受非我省学籍的贵州户籍在校生报考。
2.贵阳市考区只接受社会考生(非在校生)报考,贵阳市内高校考区只接受在校生报考。
各考区考点安排提示:
(1)遵义市考区考点安排:初中类别设在桐梓县;小学类别设在湄潭县;幼儿类别设在绥阳县;高中(中职)类别设在汇川区。具体考点由考区在所属行政区域内随机安排,考生参加考试的地点以准考证为准。
(2)毕节市考区考点安排:幼儿园类别考点设在黔西市,小学类别考点设在大方县,初中、高中(含中职)类别考点设在七星关区。具体考点由考区在所属行政区域内随机安排,考生参加考试的地点以准考证为准。
(3)其他考区考点由考区在所属行政区域内随机安排(不按考生户籍所在区县安排),考生参加考试的地点以准考证为准。
三、报名时间及流程
2025年下半年中小学教师资格考试笔试报名方式为网上报名,报名流程分为考生网上注册(填报个人信息)、考生网上报名(填报报考信息)、考区网上审核和考生网上缴费四个步骤。
考生个人信息注册和报名网址:中小学教师资格考试网(ntce.neea.edu.cn)
(一)考生网上注册
所有考生(含非首次参加考试考生)均需进行注册。注册前请仔细阅读我省当次考试报名公告,承诺有关诚信事项。注册时进行考生手机号核验,每个手机号只能注册一次,需短信验证。
(二)考生网上报名:7月4日10:00至7日12:00
考生网上注册后,在规定时间内登陆网站填报报考信息进行报名。7月7日12:00以后未完成注册和提交报考信息的考生将无法进行报名。需上传补充材料的考生,提交报名信息和上传补充材料的时间为:报名期间每天12:00至14:00、18:00至次日8:00,提交报名信息后须立即上传补充材料(具体操作见附件4),否则将不能审核通过。
特别提醒:
1.考生应诚信报考,对所填报名信息的真实性负责,填报虚假信息以取得笔试资格所产生的一切后果由考生自负,同时纳入诚信库管理。
2.考生如忘记密码可通过报名系统提示操作,报名系统将把新的密码通过短信发送到考生报名时所填报的手机上。手机短信为考生重新获取密码和接收考试相关信息的重要途径,在参加中小学教师资格考试期间,请考生慎重更换手机号码。
3.电子照片要求
(1)本人近6个月以内的免冠、正面、彩色、白底证件照,照片中显示考生头部和肩的上部,不允许戴帽子、头巾、发带、墨镜;图像清晰,没有拉伸变形。
(2)照片格式大小:格式必须为jpg/jpeg,不大于200K(如照片过大,建议使用图画、 Photoshop、 ACDsee等工具,将照片进行剪裁压缩)。
(3)照片将用于准考证及考试合格证明,请考生严格按照要求上传。考生如未按要求上传电子照片,将不能通过审核。
(三)考区网上审核:7月4日10:00至7日16:00
考区在审核时限内对考生填报信息进行网上审核。网上审核期间,考生应随时关注自己的审核状态。审核未通过的考生须根据审核结果和考生本人真实情况在审核时段内修改个人信息和补充上传相关材料,重新选择报考类别、考区、考试科目,正确提交信息后才能恢复等待审核状态。超过审核期限仍未提交修改信息的将视为放弃报名。
(四)网上缴费:截至7月9日24:00
1.贵州省中小学教师资格考试笔试收费标准按贵州省物价局、贵州省财政厅黔价费〔2013〕261号文件执行,每科60元。
2.审核通过的考生须在规定时间内进行网上缴费,缴费成功后方能视为报名完成。审核通过,但逾期不缴费的考生将视作自动放弃报名。
3.网上缴费前,请考生首先确认各项信息是否正确、是否已报全所选类别的科目,一经缴费成功,考生报考信息将无法更改,造成的一切后果由考生自行承担。
4.缴费完成报名成功后概不退费。
四、报考规定
准考证格式由教育部教育考试院统一规定。2025年下半年准考证下载打印时间为9月8日至13日,考生自行登录中小学教师资格考试网下载打印,并按照准考证规定的时间、地点和要求参加考试。准考证正反两面严禁涂写。
五、其他事项
(一)考生可于11月7日起查询本次笔试成绩,笔试单科成绩有效期为2年。
(二)中小学教师资格考试不指定任何参考书目,考生可登录中小学教师资格考试网(ntce.neea.edu.cn)查阅、下载有关考试大纲和考试标准。
附件:
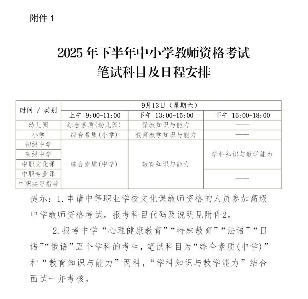
1.2025年下半年中小学教师资格考试(笔试)科目及日程安排

2.中小学教师资格考试(笔试)科目代码列表

3.贵州省2025年下半年中小学教师资格考试(笔试)各考区咨询电话

4.贵州省2025年下半年中小学教师资格考试(笔试)报名审核补充材料提交指引

扫一扫在手机打开当前页面